2021年 大学EJU/JLPT考试情况总结
2021年度 按大学
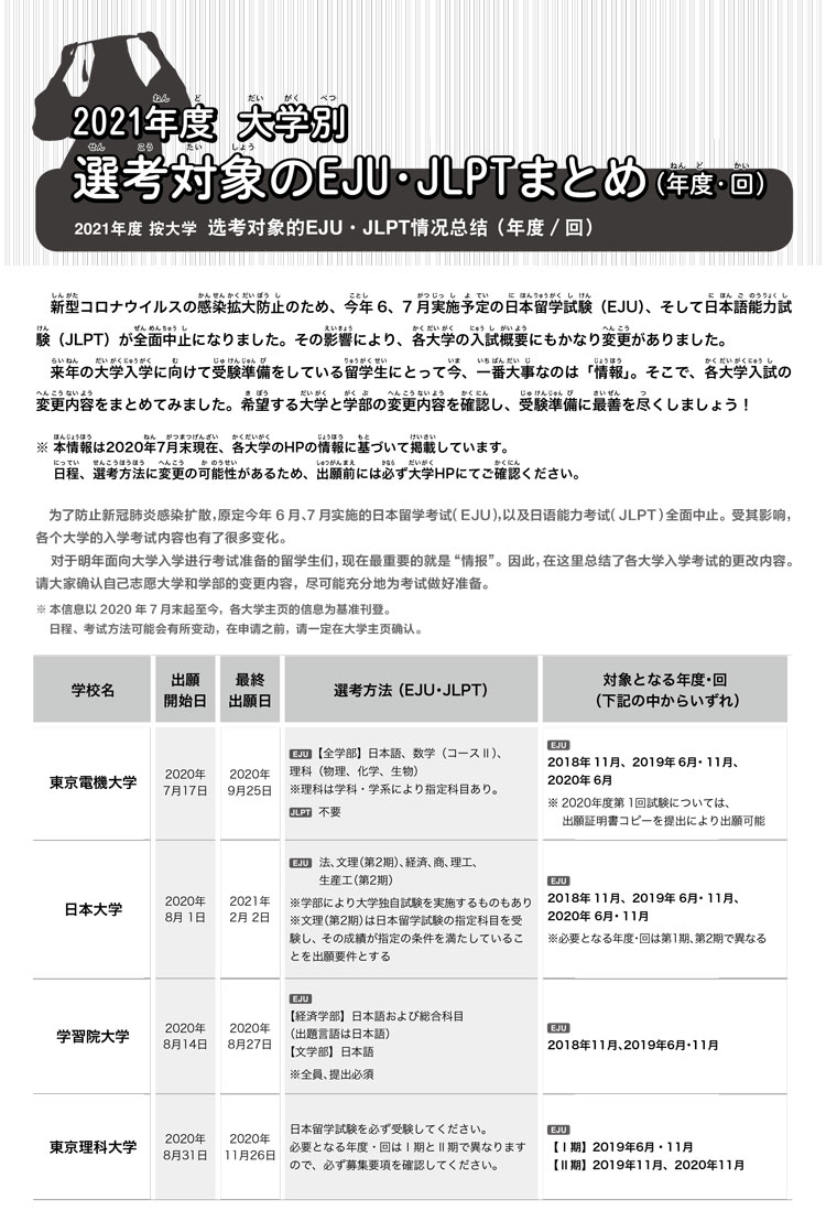
选考对象的EJU/JLPT情况总结(年度/回)
为了防止新冠肺炎感染扩散,原定今年6月、7月实施的日本留学考试(EJU),以及日语能力考试(JLPT)全面中止。受其影响,各个大学的入学考试内容也有了很多变化。
对于明年面向大学入学进行考试准备的留学生们,现在最重要的就是“情报”。因此,在这里总结了各大学入学考试的更改内容。请大家确认自己志愿大学和学部的变更内容,尽可能充分地为考试做好准备。
※本信息以2020年7月末起至今,各大学主页的信息为基准刊登。
日程、考试方法可能会有所变动,在申请之前,请一定在大学主页确认。
https://goto-japanschool.jp/data/mail/2020.ejusp.pdf






评论
登録されたコメントがありません。







